ドローン規制法とは?
2015年12月10日より通称ドローン規制法(改正航空法)が施行され、それまでは特別な許可なく飛行が可能だったドローン(無人航空機)が、一部のエリアや条件で許可なく飛行する事が禁止になりました。
飛行の許可が必要となる空域
図の(A)~(D)の空域のように、航空機の航行の安全に影響を及ぼすおそれのある空域や、落下した場合に地上の人などに危害を及ぼすおそれが高い空域において、無人航空機を飛行させる場合には、あらかじめ、国土交通大臣(申請先は飛行エリアを管轄する地方航空局・空港事務所)の許可を受ける必要があります。
(A) 空港等の周辺(進入表面等) の上空の空域
(B) 緊急用務空域(原則飛行禁止)
(C) 50m以上の高さの上空
(D) 人口集中地区の上空

出典:国土交通省ウェブサイトより
無人航空機の飛行条件
- アルコール又は薬物等の影響下で飛行させないこと
- 飛行前確認を行うこと
- 航空機又は他の無人航空機との衝突を予防するよう飛行させること
- 他人に迷惑を及ぼすような方法で飛行させないこと
- 日中(日出から日没まで)に飛行させること
- 目視(直接肉眼による)範囲内で無人航空機とその周囲を常時監視して飛行させること
- 人(第三者)又は物件(第三者の建物、自動車など)との間に30m以上の距離を保って飛行させること
- 祭礼、縁日など多数の人が集まる催しの上空で飛行させないこと
- 爆発物など危険物を輸送しないこと
- 無人航空機から物を投下しないこと

出典:国土交通省ウェブサイトより
2等無人航空機操縦士
スタジオエースの空撮チームには、国土交通省認定の国家資格「2等無人航空機操縦士」保有者が1名在籍しています。
複数名体制のうち、資格者を中心に安全・正確な飛行を実現しています。
-
安全運航を重視
航空法に基づいた飛行許可・申請など、専門知識を持つ資格保有者が担当。撮影現場でのリスク管理も万全です。 -
安定した飛行と高精度な撮影
2等操縦士の技術を活かし、屋外・施設内でのスムーズな飛行を実現。映像品質にもこだわります。 -
チーム体制で対応力アップ
資格保持者+サポートパイロットの2名体制で、より柔軟で安心な空撮を提供します。
撮影や点検における安全性・信頼性を第一に、スタジオエースでは有資格者による運用体制を整えています。
「確かな知識と経験」に基づくドローン運用で、お客様のご要望に的確にお応えします。
「確かな知識と経験」に基づくドローン運用で、お客様のご要望に的確にお応えします。
国土交通省・関連情報
無人航空機の飛行ルール(国土交通省ウェブサイト)
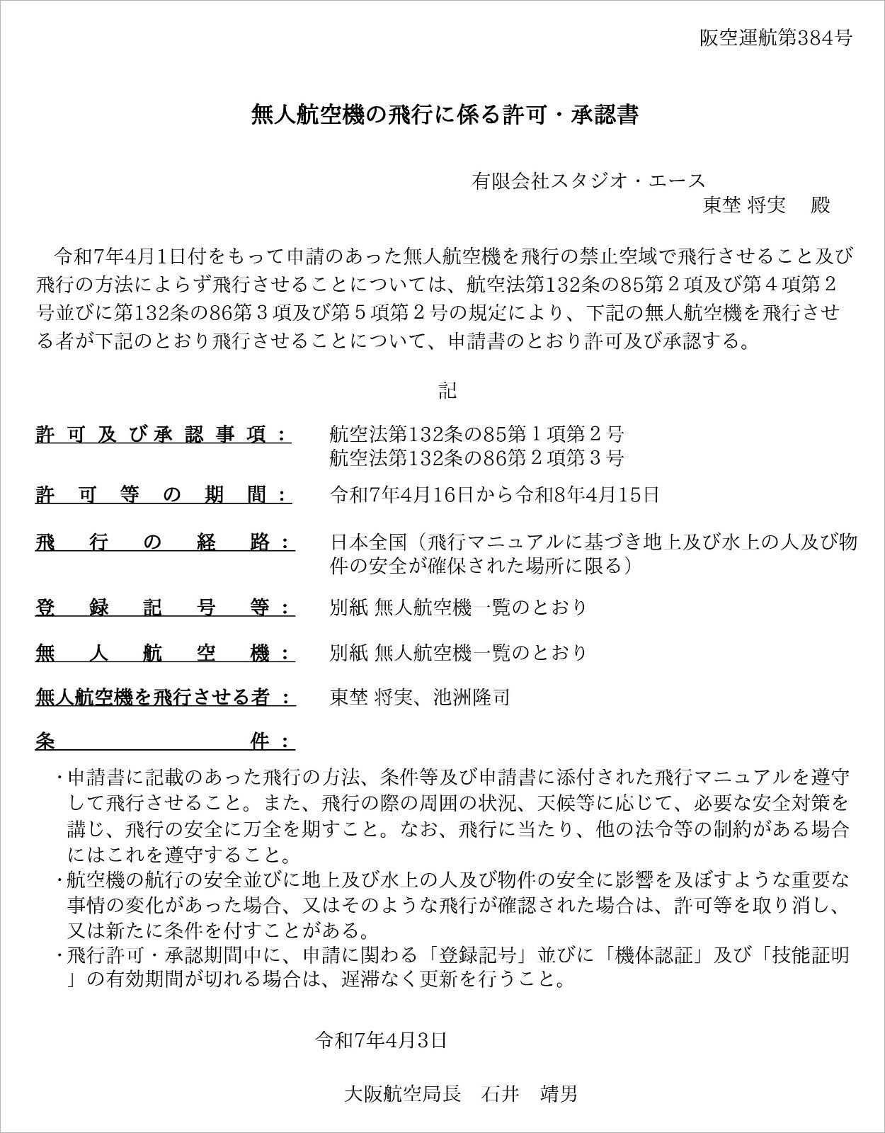
国土交通省無人航空機飛行許可取得済
スタジオエースは日本全国エリアで許可を取得しております。

許可番号 | 阪空運第384号 |
飛行経路 | 日本全国マニュアルに基づき地上及び水上の人 及び物件の安全が確保された場所に限る |
飛行オペレーター | 東埜将実,池洲隆司 |
許可等の期間 | 令和7年4月16日から令和8年4月15日 |